一、简介:

Velo银行官网:https://www.Velobank.com/cn.html
Velo华美银行是美国华美银行所拥有的一个提供全球银行服务的在线平台。华美银行是总部位于加州的最大的独立银行之一(纳斯达克上市公司股票代号:$华美(EWBC)$ ),华美银行是是美国前30大银行。
华美银行专注于美国与大中华市场,在美国和大中华地区共有超过130处服务网络,在大中华地区在香港、上海、深圳和汕头都设有全方位服务的银行,在北京、重庆、台北、厦门及广州亦设有代表处。
二、Velo华美银行优势
- 0门槛,足不出户,只需身份证,APP在线完成申请,提供24小时中英文客服
- 0费用,账户每月平均余额大于2500美元,或华美银行所有账户总余额大1000美元,免除月账户管理费
- 安全可靠,Velo华美银行是FDIC(美国联邦存款保险公司)成员,每个账户提供高达25万美元保险金额)
- 一卡在手全球ATM提取现金和网上/线下商店支付,开户后可以在APP申请邮寄VISA借记卡和担保信用卡
三、收费
境内——华美:除境内银行正常收费外,华美收取约10美金的费用。
华美——老虎:走电汇系统收费30美元,走立即转账收费5美元(当前立即转账免费)
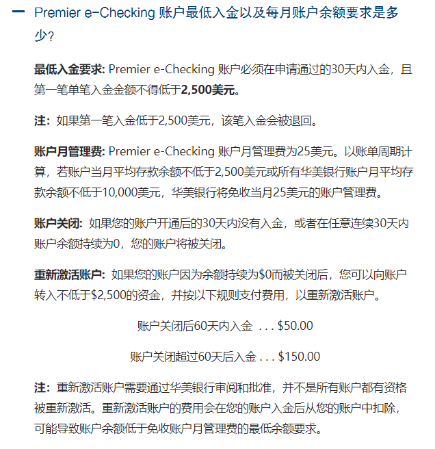
账户管理费收费明细
四、下载地址:
IOS:https://apps.apple.com/app/Velo-by-east-west-bank/id1409941531
Android:https://android.myapp.com/myapp/detail.htm?apkName=com.velobank.digital&ADTAG=mobile
五、开户流程:
1、页面最下方切换语言“中文”。点击“在线申请开户”,选择“我没有邀请链接”。请确认核实“重要通知”。

2、选择“Premier Checking 账户“,请详细阅读银行账户管理费(月均储蓄余额大于2,500 USD无费用,月均储蓄余额小于2,500 USD,每月收取25美金的账户管理费。)确认无误点击“立即申请”并输入邮箱地址。

3、第二国籍非必填项,可不选择。中文书写居住地址即可(并确认地址可正常接收纸质邮件)。

4、确认核实地址信息,提交开户手机号。

5、上传正反面照片(无法选择照片,需拍照),中文书写个人信息。

6、核实姓名拼音,选择职业。

7、回复银行问卷调查,该问题回复不影响账户申请的结果。
确认信息无误后提交开户申请。

六、汇款至券商账户
1、选择【Transfer】进入汇款流程,进入后点击【select account】选择汇出的账户。

2、点击创建一个新账户,然后选择【east west bank account】因为老虎的托管行为华美银行,所以选择这条汇款通道转账更快,手续费更低。

3、这里需要注意一下,信息填下边的信息。汇款完成后不要忘记通知老虎收款哦。
§ First Name: BROKERS
§ Last Name: TIGER
§ Account Number: # PROIVIDED BY TIGER


